团旗
团徽
团歌
团章
网站首页
新闻中心
时政要闻
市委市政府
团省委
工作快报
媒体聚焦
活力基层
专题工作
青年视频
综合
党建综合
文明创建
通知公告
预决算公开
青少年宫
下载中心
团旗
团徽
团歌
团章
团务工作指引
互动应用
青年大学习
智慧团建
志愿汇
纪检监察
关于我们
领导分工
机关部室
组织机构
您的位置:
网站首页
>
综合
>
预决算公开
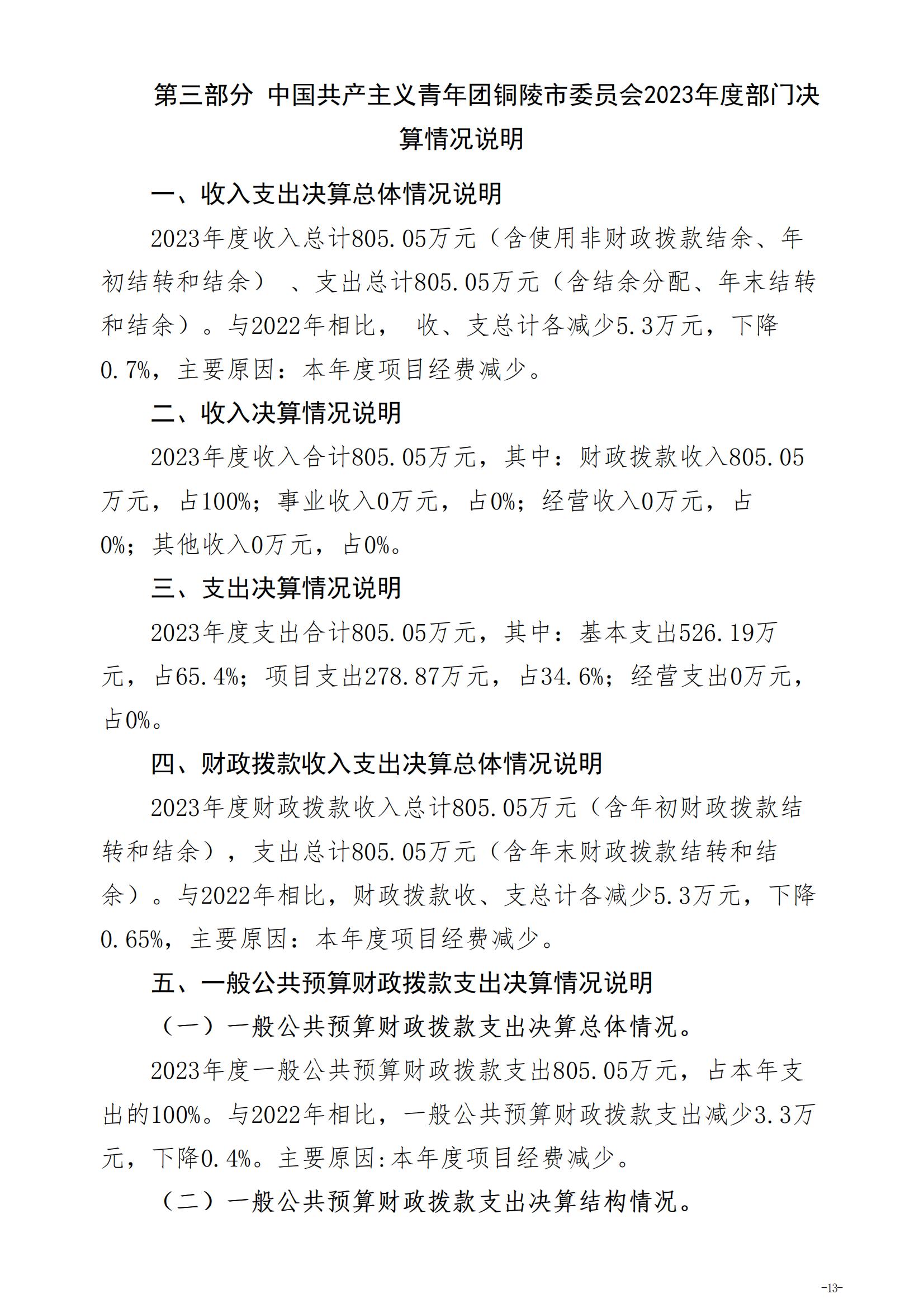
中国共产主义青年团铜陵市委员会2023年度部门决算公开
发布时间:2024-09-29 信息来源:铜陵共青团 浏览次数:
次